讲文明 树新风头部
讲文明树新风标题
首府南宁争创全国文明典范城市、迎接国家卫生城市复审实地检查问题情况通报
头部

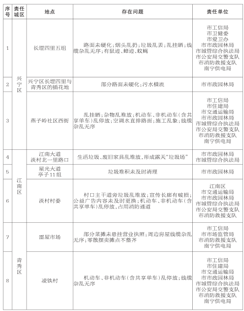
根据首府南宁创建全国文明城市总指挥部办公室、首府南宁创建国家卫生城市总指挥部办公室工作安排,现将5月24日至5月25日实地测评检查情况通报如下:

1.png

2.png

广大市民朋友,让我们行动起来,全民参与,全民共建,为争创全国文明典范城市、迎接国家卫生城市复审贡献力量。

  南宁市城市管理监督服务热线:12319

 

  首府南宁创建全国文明城市总指挥部办公室

  首府南宁创建国家卫生城市总指挥部办公室

  2021年5月26日



提取文件×

请输入验证码:

提取文件 取消

登录×

账号:

密码:

取消
编辑:nnycb01
底部